学位论文质量是研究生培养质量的重要标志,学位论文创新和突破的关键在于选题。为加强研究生培养过程管理,提高研究生培养质量和科研水平,经济管理学院贯彻落实学校研究生学位论文开题论证管理规定,邀请中国人民大学、上海交通大学、吉林大学、西北大学、贵州大学、宁夏大学、石河子大学、河南财经政法大学、中国农业大学、南京农业大学、东北农业大学、上海海洋大学、北京林业大学、南京林业大学、中南林业科技大学、河南农业大学、内蒙古农业大学、安徽农业大学、山东农业大学、云南农业大学、青岛农业大学、浙江海洋大学等32名校外专家和8名校内专家,于4月20日顺利完成2024年春季博士研究生学位论文开题论证工作。

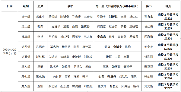
本次开题论证以“高标准,严要求,建设性”原则,分为八个开题小组,分别由高建中教授、孔荣教授、李桦教授、吕德宏教授、汪红梅教授、王静教授、王永强教授、赵凯教授担任主席。申请开题的29名博士研究生采用PPT汇报的形式,从选题背景、研究目的与意义、国内外研究动态、研究思路、研究内容、研究方法、技术路线等方面向专家进行了详细汇报,专家们围绕博士研究生的论文选题及研究内容进行了深入、细致并富有建设性的点评,最终通过评委无记名投票表决,29位申请开题的博士研究生中有25人通过开题。校内外专家的真知灼见以及学术思想的交流碰撞,不仅为开题博士研究生提供了中肯的修改意见,开阔了学生的研究视野,同时也激发了不同学科领域专家对同一研究命题的深入探讨。
近年来,永利官网紧紧围绕学校创建世界一流农业大学以及建设一流学科要求,以卓越农林高端人才培养为目标,结合农林经济管理学科特点,主动邀请国内知名专家莅临永利官网指导博士研究生开题,严把博士研究生开题质量关,并学院出台《关于加强对博士研究生开题论证管理的补充规定》,压实研究生导师主体责任,切实提高博士研究生培养质量。